为纪念中国人民抗日战争暨世界反法西斯战争胜利80周年,深入学习贯彻习近平新时代中国特色社会主义思想,大力弘扬爱国主义精神,丰富校园文化生活,展现新时代大学生的理想信念和青春风采,由校团委主办,pg电子官方网站承办的“我心中的红”主题征文大赛于9月25日—10月9日举行。
活动自启动以来,各学院团委高度重视、精心组织,广大同学积极响应、踊跃投稿,提交了一批主题鲜明、内容深刻、情感真挚的高质量征文作品,充分展现了新时代青年的良好精神风貌。
为确保评审工作的权威性、专业性与公平公正,本次大赛的评委会由党委宣传部、学生工作部、招生就业处、校团委有关老师和学校人文社科领域教授代表共同组成。评委会对全部参赛作品进行了严谨、细致的匿名评审与多轮评议。
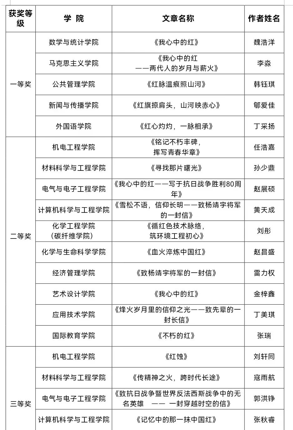
经评审委员会最终审定,现将比赛结果公布如下:

本次征文大赛是一次对峥嵘岁月的深情回望,更是一堂鲜活而深刻的爱国主义教育大课。通过书写与思考,红色基因融入血脉,爱国情怀激荡校园。它成功引导广大工大青年学子深刻理解了今天的幸福生活从何而来,明确了自己所肩负的时代责任,从而更加坚定地将个人理想融入国家发展的宏伟蓝图,在复兴征程上书写下无愧于时代、无愧于历史的青春篇章。希望广大同学能从中汲取精神养分,砥砺强国之志,实践报国之行,让红色基因永不褪色,让爱国旗帜永远高高飘扬!
初审:李守瑶
复审:陈 磊
终审:于 洪